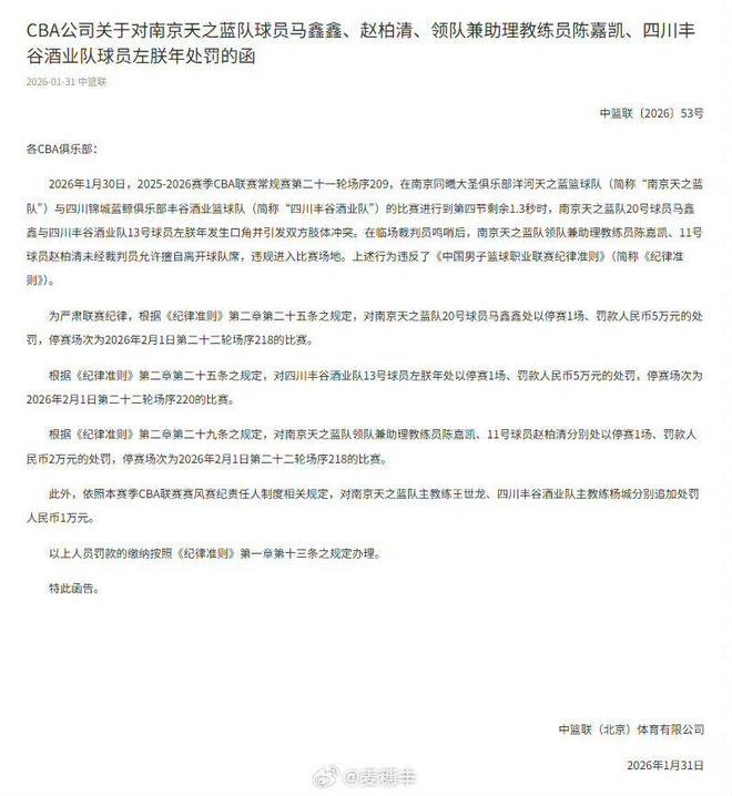
CBA公司发布公告,因临近比赛结束时发生冲突,同曦男篮球员马鑫鑫被停赛1场且罚款人民币5万元;四川男篮球员左朕年被停赛1场且罚款人民币5万元;同曦男篮领队兼助教陈嘉凯、球员赵柏清分别被停赛1场且罚款人民币2万元;依照本赛季CBA联赛赛风赛纪责任人制度相关规定,同曦男篮主教练王世龙、四川男篮主教练杨城分别被追加处罚人民币1万元。

1月30日晚,四川客场挑战南京,四川男篮左朕年在垃圾时刻投了一个篮,引发南京队赵柏清和马鑫鑫不满,随后发生冲突,三人均被取消参赛资格,双方主教练被迫握手两次。许多球迷说,这次冲突有点莫名其妙。四川男篮0胜21负,至今一胜难求。此外,据媒体报道,四川男篮阵中仅有的两名外援均因为球队没有按合同规定时间支付工资而放弃为球队出战。
CBA对四川南京发生冲突球员停赛处罚
山东男篮做客天津遇挑战,三外援状态不好,拿什么赢球?
先战宁波+再拼上海!CBA“新王炸”拯救广东队,保送杜锋进总决赛
600万顶薪国手全场10中0仅2分,球迷:别霍霍国家队了
终于来了!广东“双王牌”驰援杜锋,打爆上海队没悬念了?
CBA鏖战夜:山东绝地反击,广厦低分锁胜,积分榜再洗牌
徐杰复出+焦泊乔能打!广东队祭出最强阵容,力保杜锋复仇上海?
薪国手全场10中0仅2分,球迷:别霍霍国家队了
恭喜杜锋!广东队两大核心双双复出,这可是争冠的底牌!
辽宁105-91战胜天津赛后球员表现评分:2人满分 3人优秀 2人拉跨
山东险胜广州,但邱彪赛后一番话,却让所有山东球迷笑不出来?
曝北京男篮已签下麦基,邱彪将任全明星北区主教练,北控欲换外援